
▲悠遊付手機「嗶乘車」專為具備NFC功能的Android手機設計,感應閘門即可進出站,還可線上購買TPASS定期票。(圖/北捷提供)
記者鄭佩玟/台北報導
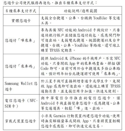
為提供民眾更多「嗶」進站的支付選擇,悠遊卡公司彙整目前可用於捷運、公車等交通場域的6種支付方式,除了實體悠遊卡外,還包括手機悠遊付的「嗶乘車」及「乘車碼」、三星Samsung Wallet悠遊卡、電信悠遊卡(NFC-SIM卡)以及小米、Garmin穿戴式裝置悠遊卡等多元支付方式任君選擇,讓通勤族「嗶」進站更加多元、便捷。
悠遊卡公司表示,為因應年輕族群頻繁使用手機的行為趨勢,近幾年來悠遊卡公司一直都致力於悠遊卡及悠遊付的各種支付合作,從早期和三星合作Samsung Wallet悠遊卡、電信悠遊卡、與運動領導品牌Garmin合作多款手錶悠遊卡,並和智慧穿戴市占率第一名的小米手環合作超級悠遊卡,以及透過悠遊付的「嗶乘車」與「乘車碼」服務,悠遊卡公司持續擴大支付應用版圖,讓通勤族都能享有更便利、更快速的乘車體驗。

▲悠遊卡公司便民服務再進化,推出6種多元支付方式。(圖/北捷提供)
另外,悠遊卡公司還特別介紹了省錢撇步,超級悠遊卡手機悠遊付加值最高賺5%。只要持有超級悠遊卡,即可透過手機悠遊付App首頁的「悠遊卡加值機」,隨時隨地幫卡片加值,省時又便利;每一次加值還可享「月級挑戰-筆筆最高3%回饋」與「週五會員日筆筆2%回饋」的活動疊加最高賺5%,讓通勤族輕鬆賺取更多現金回饋。
                  
                        