
▲「最快女護士」張水華。(圖/翻攝封面新聞)
記者蔡紹堅/綜合報導
中國大陸馬拉松「最快女護士」張水華因在多個馬拉松比賽奪冠並獲得獎金,去年12月被醫院以「違規兼職取酬」懲處。疑似因為不滿醫院的做法,張水華1月2日宣布從醫院辭職。
張水華在社群平台宣布自己離職,她表示,「我辭去了陪伴多年的工作,特別感謝醫院的培養,領導的信任,還有同事們的包容與支持,非常感謝這段時間大家對我的批評與建議,這些都會成為我人生中最寶貴的財富,真心祝願大家越來越好。」
張水華並特別留下一段文字,「不悔來時路,不懼新徵程,這些年很好,但我該往前走,無論什麼原因離開,都已成為我的一部分,祝前路坦蕩,依舊溫暖有光。」

雖然張水華未說明離職原因,但網友都猜測與先前遭醫院懲處有關。
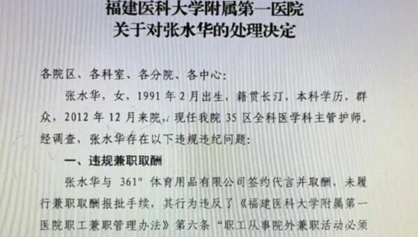
去年10月19日至12月7日,張水華先後參加了東營、常州、宜昌、深圳四項馬拉松比賽,獲得兩個冠軍,稅前獎金22萬元人民幣(約93萬元新台幣)。12月9日,有跑友公開一份福建醫科大學附屬第一醫院的內部通報,標題是《福建醫科大學附屬第一醫院關於對張水華的處理決定》,該文件指出張水華存在違規兼職取酬的行為,被醫院警告處分6個月,並不能參與2025年評優。醫院此後證實,該文件屬實。
不過,張水華的運動表現並未受到醫院懲處的影響,1月1日,她在2026年東極撫遠新年馬拉松中獲得女子組第一名,同時打破了女子馬拉松賽會紀錄。這是她四個多月以來,獲得了第四個冠軍。

